Förderjahr 2019 / Project Call #14 / ProjektID: 4611 / Projekt: Oskar
Viele Kombinationsmöglichkeiten, Kabelsalat, alles fügt sich zusammen.
Tastenkombinationen
Die 256 Kombinationsmöglichkeiten der bisher verwendeten 8 Tasten wird bei Oskar Zither mit den zwei zusätzlichen Daumentasten auf 1024 Kombinationsmöglichkeiten von 10 Tasten erhöht. Neben den vierfachen Kombinationsmöglichkeiten gibt es damit auch für die Daumen eine mehr als nur tragende Funktion. Nach dem Vorbild der Perkins-Brailler sollen auch bei Oskar Zither die Daumen für die Eingabe des Leerzeichens verwendet werden. Zusätzlich können jetzt auch die bei vielen elektronischen Braillern verwendeten Tastenkombinationen mit der Leertaste eingegeben werden.
Um die Umschalttasten einer PC-Tastatur abzubilden, implementieren wir eine Funktion die "sticky keys" "klebende Tasten" genannt wird. Umschalttasten dienen dazu den "normalen" Tasten eine andere Bedeutung zu geben. Zu den Umschalttasten zählen zum Beispiel die Hochstell-, Steuerungs- oder Alt(ernative)- Tasten. Die Eingabe eines sticky keys erfolgt so als ob die Taste gedrückt (kleben) bleibt und erst mit der nächsten Eingabe gelöst wird, daher der Name sticky keys. Die Funktion eines sticky keys wirkt sich auf die nachfolgende Eingabe aus. Die PC-Tastatur Tastenkombination "Steuerung + c" wird mit Oskar Zither mit zwei Eingaben erreicht, zuerst die sticky key Tastenkombination Steuerung und dann die Tastenkombination "c".
Modi erweitern die sticky keys auf alle nachfolgenden Eingaben. Durch zweimalige, aufeinander folgende Eingabe eines sticky keys bleibt dieser aktiviert und gilt für alle nachfolgenden Eingaben. Die zweimalige, aufeinander folgende Eingabe eines sticky keys hat den Modus der Tastatur verändert. Deaktiviert wird dieser Modus wieder durch zweimalige, aufeinander folgende Eingaben das sticky keys.
Steuerungszeichen werden mit sticky keys und Modi mnemonisch erreicht. Steuerungszeichen sind Eingaben die keine druckbare Ausgabe am Endgerät erzeugen. Zu den Steuerungszeichen gehören die Tasten zum Navigieren und Editieren. Damit können erlernte Konzepte wie die Reihenfolge der Tasten oder das Braillealphabet für weitere Funktionen wiederverwendet werden damit sie leichter merkbar sind. Zum Beispiel gibt es einen sticky key für die Funktionstasten F1 bis F12, diese sind nach dem sticky key mit den Braillealphabet Zeichen von a bis l erreichbar. Die Mnemonik ist wichtig, weil von den vielen möglichen nur die bekannten Tastenkombination verwendbar sind.
Kabelsalat
Oskar Zither USB Verbindungen zu PC mit Linux und Mac iOS sowie Smartphones mit Android und iPhone konnten bisher hergestellt werden. Die Verbindungen wurden mit USB-Micro-B, USB-Typ-A, USB-Typ-C und Apple Lightning Steckern hergestellt. Wobei die Apple Lightning Verbindung zum iPhone nur mit zusätzlicher Energieversorgung möglich war und einige getestete Kabel nicht funktionierten.
Folgende Kabelverbindungen wurden erfolgreich getestet:
- OTG USB-Micro-B-Stecker zu USB-Typ-A-Stecker (mit PC Linux und Mac iOS)
- OTG USB-Micro-B-Stecker zu USB-Micro-B-Stecker (mit Android Smartphone)
- RC-Cable USB-Micro-B-Stecker zu USB-Micro-B-Stecker (mit Android Smartphone)
- OTG USB-Micro-B-Stecker zu USB-Typ-A-Buchse mit USB-Micro-B-Buchse zu USB-Typ-C-Stecker Adapter (mit Android Smartphone)
- Apple Lightning to USB 3 Camera Adapter, Apple-Lightning-Stecker zu USB-Typ-A-Buchse mit Oskar Zither und Apple-Lightning-Buchse mit Netzteil über Apple-Lightning-Buchse (iPhone)
- Apple Lightning to USB 3 Camera Adapter, Apple-Lightning-Stecker zu USB-Typ-A-Buchse mit Oskar Zither und Apple-Lightning-Buchse mit Powerbank über Apple-Lightning-Buchse (iPhone)
Folgende Kabelverbindungen wurden ohne Erfolg getestet:
- Apple Lightning to USB 3 Camera Adapter, Apple-Lightning-Stecker zu USB-Typ-A-Buchse mit Oskar Zither und Apple-Lightning-Buchse ohne Energieversorgung (iPhone)
- Apple Lightning to USB 3 Camera Adapter, Apple-Lightning-Stecker zu USB-Typ-A-Buchse ohne Energieversorgung und Apple-Lightning-Buchse mit Oskar Zither (iPhone)
- Apple Lightning to USB Cable, Apple-Lightning-Stecker zu USB-Typ-A-Stecker (iPhone)
- RC-Cable USB Micro to Lightning (iPhone)
- RC-Cable USB-Micro-B-Stecker zu USB-Typ-C-Stecker (mit Android Smartphone)
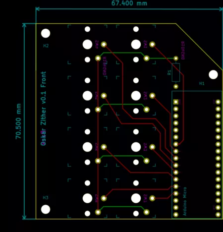
Alles fügt sich zusammen
Die Leiterplatte verbindet alle Komponenten elektrisch und mechanisch. (Siehe Abbildung: Leiterplattengestaltung und Abbildung: Bestückte Leiterplatte in Oskar Zither) Nur die Daumentasten sind nicht auf der Leiterplatte, sondern am Gehäuse befestigt und mit Schaltlitze verbunden. (Siehe Abbildung: Die Bauteile von Oskar Zither: 3D Druck Gehäuse, 10 Tasten, Schaltlitze, 4 Schrauben, Leiterplatte, Widerstand und Arduino Micro; Außerdem das Verbrauchsmaterial Lötzinn und Lötfett) Nach der Entscheidung für eine Gehäuseform wurde noch ein Schnitt durch das Gehäuse gewählt, der die Form für den 3D-Drucker druckbar macht. Weiters wurden Halterungen für die Leiterplatte und Schraubenfassungen hinzugefügt. Die Halterungen der Daumentasten werden wegen den engen Toleranzen als Einzelteile ausgedruckt und in das Gehäuse gesteckt. (Siehe Abbildung: Bauteile von Oskar Zither: 3D Druck Gehäuse, 10 Tasten, Schaltlitze, 4 Schrauben, Leiterplatte, Widerstand und Arduino Micro; Außerdem das Verbrauchsmaterial Lötzinn und Lötfett und Abbildung: Bestückte Leiterplatte in Oskar Zither)
Die erste Oskar Zither wurde hergestellt. Alle Komponenten befinden sich noch am Prüfstand aber, die Oskar Zither klickt, klackert und verhält sich auch sonst wie erwartet. (Siehe Abbildung: Vorderseite Oskar Zither)
Logo
Außerdem hat Oskar ein neues Logo bekommen. In einem schwarzen Rahmen befindet sich das Wort Oskar zweimal schwarz auf weiß geschrieben. Das Wort Oskar ist als stilisierte Braillezellenpunkte dargestellt. Darunter steht das Wort Oskar in Schwarzschrift.
