
SoniTalk
Förderjahr 2017 / Project Call #12 / ProjectID: 2110
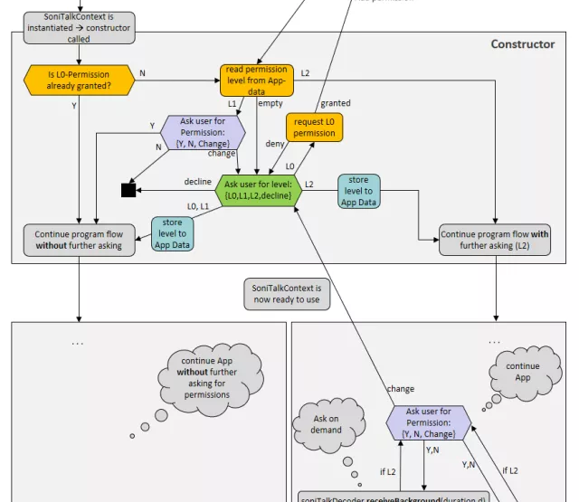
Ultraschallkommunikation (UK) wird zunehmend für den Datenaustausch zwischen Mobiltelefonen und Endgeräten, sowie für Location-based Services eingesetzt. UK wird angewendet, weil sie unhörbar und sehr niederschwellig in Bezug auf die benötigte Hardware ist (nur Mikrofon und Lautsprecher werden benötigt). Es existieren mittlerweile mehrere proprietäre Lösungen für UK welche von Firmen geschlossen entwickelt werden. Diese sind kostenpflichtig und werfen Fragen bezüglich des Schutzes der Privatsphäre der UserInnen auf. Ziel des Projekts SoniTalk ist es ein quelloffenes, transparentes und vollständig Privatsphäre-orientiertes Protokoll für UK zu entwickeln. Im SoniTalk Protokoll werden über ein eigenes zentrales Permissionsystem, sämtliche Privatsphäre Einstellungen für jede Anwendung separat vom Benutzer verwaltet. Die Architektur des SoniTalk Protokolls ermöglicht außerdem erstmals die koordinierte und synchrone Kommunikation mehrerer Anwendungen.
Themengebiet
Zielgruppe
Gesamtklassifikation
Technologie
Lizenz
Uni | FH [Universität]

Projektergebnisse
The Ultrasonic Communication and Tracking wiki (short soniWiki). A comprehensive collection of literature and ressources about ultrasonic communication technologies and related topics.
SoniTalk Protocol Specification Draft at IETF (License according to IETF Trust Legal Provisions)
The SoniTalk SDK
The SoniTalk demonstrator App - this app shows you how easy it is to use the SoniTalk SDK!
SoniTalk Intermediate Project Report
Developer Documentation