SoniTalk Permission System
Give your users control over ultrasonic communication !
(05.02.2019)
Förderjahr 2017 / Project Call #12 / ProjektID: 2110 / Projekt: SoniTalk
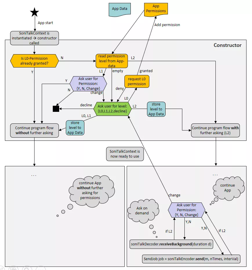
We are currently working on a key feature of SoniTalk: the permission system.
Indeed, one of our main target is to make sure that the end-users receive proper information about the use of ultrasonic communication in their apps. To do so, our plan is to offer three levels of permissions. People can then decide how fine grained they want to control the emission and reception of messages.
- At level 0, we will only ask once for an application.
- At level 1, we will ask at each app start.
- At level 2, we will ask for each send/receive actions.
We are also thinking about extending this concept to allow even more options, like “ask me every time an app wants to send, but always allow reception”.

Alexis Ringot
Alexis Ringot is a Junior Researcher at the Media Computing Research Group of St. Poelten University of Applied Sciences (Austria). He graduated from Polytech Lyon engineering school (France) with a Master of Science in Computer Science in 2015.
Since April 2017, Alexis has been involved in several projects, including three funded by netidee : SoniControl, SoniTalk and now SoniControl 2.0.
- SoniControl focuses on the development of a privacy preserving app for mobile devices that notifies and blocks ultrasonic tracking information.
- SoniTalk focuses on the establishment of a secure and privacy-oriented protocol for ultrasonic communication.
Since April 2017, Alexis has been involved in several projects, including three funded by netidee : SoniControl, SoniTalk and now SoniControl 2.0.
- SoniControl focuses on the development of a privacy preserving app for mobile devices that notifies and blocks ultrasonic tracking information.
- SoniTalk focuses on the establishment of a secure and privacy-oriented protocol for ultrasonic communication.
Skills:
Software Engineering
,
Mobile Development