Förderjahr 2019 / Project Call #14 / ProjektID: 4547 / Projekt: MSS Outreach
Wir haben eine erste Version des Screendesigns und User-Interface für die neue MSS Homepage. Mit dem User-Interface orientieren wir uns an Audio- und Videoschnittsoftware, die meist eine sehr intuitive Möglichkeit zur Navigation und Darstellung unter
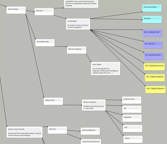
Ich habe gemeinsam mit Lilo Krebernik von den Adhocrates die Homepagestruktur- und Darstellungsanforderungen in ein Screendesign übersetzt. Diese Screendesign ist eine wichtige Vorlage für mich, um ein funktionierendes User-Interface mit Vue.js, Vuex, Websockets und Jekyll umzusetzen. Unser Designziel ist, dass alle relevanten Informationen und Interaktionsmöglichkeiten auf einer Bildschirmansicht verfügbar sind. Außerdem ist uns eine klare visuelle Unterscheidung zwischen der Echtzeit- und Archivansicht wichtig. In der Archivansicht können Daten aus vergangenen Zeiträumen durchsucht und dargestellt werden.
Nun ist es meine Aufgabe, das Screendesign so getreu wie möglich mit den geplanten Programmiersprachen und -frameworks umzusetzen.


