
Förderjahr 2019 / Project Call #14 / ProjektID: 4547 / Projekt: MSS Outreach
Der Entwicklungsprozess des MacroSeismic-Sensors wird komplett mit freier Software durchgeführt - es ist ein Vergnügen.
Im Zuge des MSS-Outreach Projekts werden weitere MacroSeismic-Sensoren produziert. Im Zuge Zusammenstellung der Anforderungen und aus den Erfahrungen des Betriebs und Wartung der Sensoren während der letzten Jahre haben wir uns entschlossen, einige Änderungen der elektronischen Schaltung und des Gehäuses vorzunehmen. Es zeigt sich, dass der komplette Entwicklungsprozess elektronischer Hardware mittlerweile sehr gut mit freier Software zu bewerkstelligen ist.
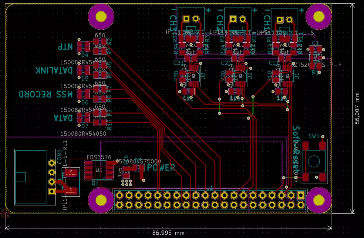
Der Entwurf der elektronischen Schaltung wurde mit KiCad durchgeführt. Als Verbesserungen wurden robuste Steckverbinder verbaut, eine Verpolsicherung eingebaut sowie 2-farbige LEDs zur Anzeige des Status des MacroSeismic-Sensors hinzugefügt. Durch die Erstellung eines 3D Modells der Platine mit KiCad können etwaige Fehler im Platinenlayout oder der Wahl der elektronischen Bauteile bereits im Vorfeld der Produktion der Platine erkannt werden.
Mit der Software FreeCad kann weiters die Dimension der Platine bezüglich der Passgenauigkeit mit anderen Komponenten und dem Gehäuse kontrolliert werden.
Das Gehäuse des MacroSeismic-Sensors wurde auf ein industriell gefertigtes Gehäuse des Herstellers Bopla abgeändert. Dieses bietet eine schnelle Verfügbarkeit sowie einen klaren Gehäusedeckel mit Scharnieren, der das Ablesen der Status LEDs auf der MSS-Platine ohne großen Aufwand ermöglicht. Die Dimension des Gehäuses wurde so gewählt, dass es nun 3 Geofonen aufnehmen kann. Der Arbeitsablauf von der Skizze mit Inkscape, der technischen Zeichnung mit LibreCad und der Ansteuerung einer CNC Fräse mit bCNC basiert natürlich weiter ein freier Software.
Die Erzeugung der für das MSS Gehäuse benötigten Basisplatten sowie die Bestückung der elektronischen Platine erfolgt weiterhin in Kooperation mit der HTL Wiener Neustadt im Rahmen deren Lehrbetriebs.