Förderjahr 2020 / Project Call #15 / ProjektID: 5083 / Projekt: DETECT
Stetig nimmt der Fake-Shop Explorer Gestalt an! Wir arbeiten gerade am einem interaktiven Prototyp, mit dem wir das augearbeitete Spielkonzept unserer letzten beiden Workshops validieren wollen.
Stetig nimmt der Fake-Shop Explorer Gestalt an! Wir arbeiten gerade am einem interaktiven Prototyp, mit dem wir das augearbeitete Spielkonzept unserer letzten beiden Workshops validieren wollen.
Modellierung und Architektur
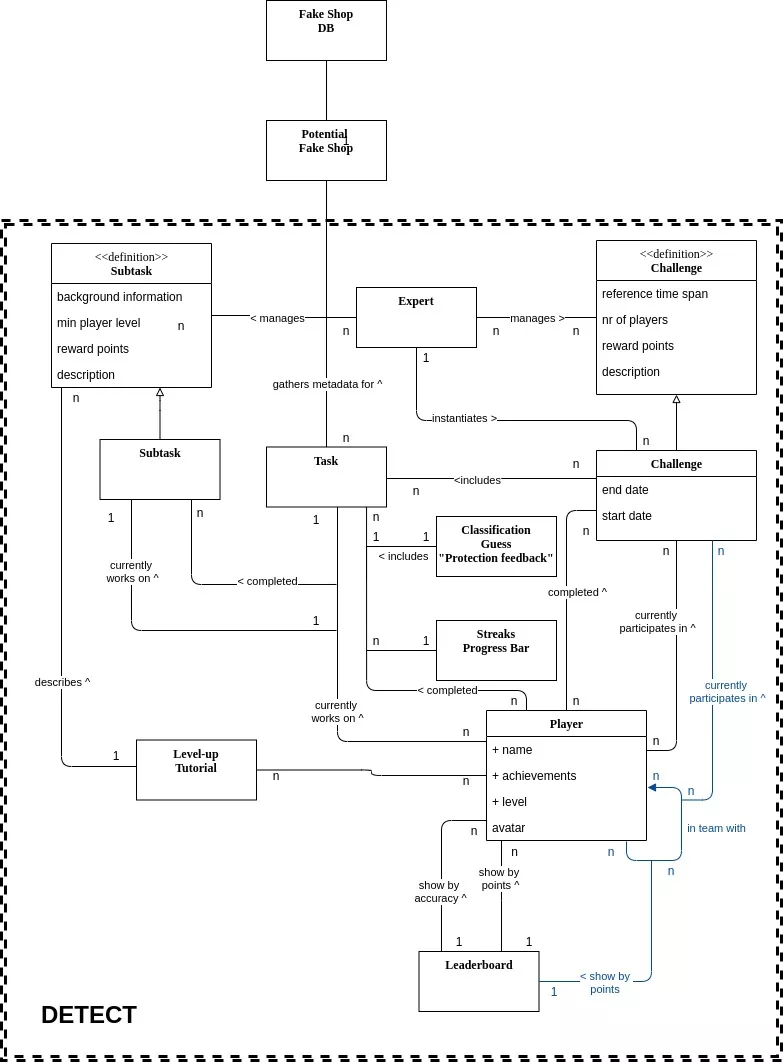
Die Anforderungen an ein System werden mit Use Case Diagrammen visualiert. Hier werden die Funktionen des Systems rein aus der Sicht der NutzerInnen dargestellt. Besonders werden dabei solche Anforderungen festgehalten, die zwar nicht zwingend für die Datensammlung zur Verbesserung des KI-Modells notwendig sind, aber den NutzerInnen einen direkten und bildenden Mehrwert bieten und dadurch das Spiel unterhaltsam machen. Schließlich ist "Spaß" nur ein anderes Wort für "Lernen", wie der Spieldesigner Raph Koster sagt.
Als interdisziplinäres Team sehen wir die Problemdomäne aus sehr unterschiedlichen Blickwinkeln, und wir verwenden zum teil divergierendes Vokabular. Standardisierte Diagramme helfen, um Ideen und Vorstellungen zu einem klaren Modell von Aufbau und Funktionen einer Applikation zu strukturieren. Einerseits können so architekturrelevante Entscheidungen früh bedacht und getroffen werden. Andererseits hilft uns die Visualisierung der Problemdomäne auch, eine gemeinsame Sprache und somit eine gemeinsame Basis für unsere jeweiligen Ideen und Vorstellungen zu finden.

User Experience Design
Das Design des Spiels orientiert sich am Weltraum, wie im letzten Workshop ausgearbeitet. Die SpielerInnen erkunden als Astro Cat die Milchstrasse. Mutig dringen sie bis hinter die Außenposten der Zivilisation in unbekannte Bereiche vor, die noch nicht ausreichend gesichert und kartographiert sind und wo Weltraumpiraten ihr Unwesen treiben.
Die Siedler im Weltraum sind in vielen Dingen vom Handel abhängig. Deshalb ist Astro Cat als Sonderagent der Raumflotte im Einsatz, um sichere Handelsposten zu verzeichnen und sich Piraten in den Weg zu stellen.

Protoyp
Ein interaktiver Protyp auf Basis dieser Designs soll helfen, den Workflow der SpielerInnen nachzuverfolgen und Feedback einzuholen. Der Prototyp wurde als eigene Webseite realisiert statt die ursprünglich angedacht als Browser Plugin. So müssen NutzerInnen nicht extra ein Plugin installieren, um den Fake-Shop Explorer auszuprobieren. Außerdem bietet eine Webseite umfassendere technische Möglichkeiten als ein Plugin.

Validierung und User Tests
Für die Validierung bauen wir auf die Unterstützung der sehr engagierten Community um die Watchlist Internet und um unser Schwesterprojekt, den Fake-Shop Detector. Mit gezielten User-Tests und Interviews wollen unsere Zielgruppe aktiv in den Design- und Entwicklungsprozess einbinden. Das ist ein wichtiger Schritt um sicherzustellen, dass der Fake-Shop Explorer ansprechend gestaltet ist und den NutzerInnen Freude bereitet.
Mit dem Prototyp und mit Interface Mockups wollen wir deshalb eine Reihe von Fragen beantworten. Ist die App intiuitiv? Verhält sie sich wie erwartet? Werden manche Funktionen ganz ignoriert? Wie würden die NutzerInnen das Produkt in eigenen Worten beschreiben? Die Antworten auf diese Fragen sind wertvolle Informationen, um den NutzerInnen eine ansprechende, amüsante Plattform zu bieten, die sie gern und wiederholt verwenden.


Andrew Lindley
Die Unit Data Science & Artificial Intelligence (DSAI) bietet Beratung im Bereich Data Science und entwickelt Lösungen, die eine fundierte Entscheidungsfindung auf Basis großer, heterogener Datensätze und Echtzeitdaten ermöglichen.
https://www.ait.ac.at/themen/data-science