Frontend von fairregister
faircommons
Modernisierung des Registered Commons Service als faircommons

faircommons

Förderjahr 2021 / Projekt Call #16 / ProjectID: 5867

Der Verein fairkom betreut Creative Commons (https://www.creativecommons.at) in Österreich seit 2004. Im Jahr 2006 wurde Registered Commons (https://www.registeredcommons.org/) als ergänzender Service in Berlin zur WizardOfOs Konferenz vorgestellt. Verwendet wird der Service von der internationalen Creative Commons Community.

Künftig soll der Service auch Software-Entwickler:innen, Kreativschaffenden sowie der DIY Community zugänglich gemacht werden.

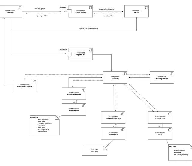
Dazu wird der Registrierungsprozess vereinfacht und der Registered Commons Service als faircommons neu entwickelt. Der bereits bestehende Web-Service dient dazu, die Eigentümerschaft und die Lizenz von digitalen Werken zu einem bestimmten Zeitpunkt belegen zu können. Der neue Service soll ermöglichen, den Hashwert einer Datei und deren Metadaten in einer Datenbank, in einem IPFS Data Store und optional mittels Distributed Ledger Technologie in einer Blockchain zu sichern. Eine passende Creative Commons (CC) Lizenz kann leicht ausgewählt werden. Dazu erfährt der webbasierte Dienst einen Relaunch und zusätzlich soll der Service als App für die nextcloud angeboten werden.

faircommons soll sich langfristig als Dienst etablieren, um das Eigentum an digitalen Werken zu einem bestimmten Zeitpunkt rechtssicher nachweisen zu können. Das Problem des sogenannten Prioritätsnachweises im Urheberrecht wird dadurch gelöst und Rechtssicherheit für Werke mit CC-Lizenzen gewährleistet. Eine CC-Lizenz gilt dann, wenn im Zweifelsfall belegt werden kann, dass das Werk vom Urheber / von der Urheberin als Erstes in der Form veröffentlicht worden ist.

Darüber hinaus soll der Dienst auch als Verzeichnis für offen lizenzierte Werke genutzt werden. Das Projekt faircommons soll dazu beitragen, dass mehr Werke als Commons definiert und der Allgemeinheit zugänglich gemacht werden. Ziel von faircommons ist es, digitale Commons langfristig zu wahren.

Projektergebnisse

Zwischenbericht CC-BY

faircommons Projekt | fairregister Service | Zwischenbericht | Call 16 | Projekt ID 5867

Endbericht CC-BY

faircommons Projekt | fairregister Service | Endbericht | Call 16 | Projekt ID 5867

Summary CC-BY

Zusammenfassung | Call 16 | Projekt ID 5867 als veröffentlichungsfähiger Einseiter

Veröffentlichung CC-BY

Webseite über fairregister Service

Website AGPL 3.0

Web-Service: Neuentwicklung von registeredcommons.org als fairregister.net - Der Web-Service soll den Eigentümer:innen von digitalen Werken ermöglichen, die Eigentümerschaft zu einem bestimmten Zeitpunkt zu belegen. Für das digitale Werk wird eine entsprechende Lizenz gewählt und dieses kann so beispielsweise als Creative Commons von der Community gemäß den Nutzungsbedingungen verwendet werden.

Code MIT

InterPlanetary File System (IPFS) - Das IPFS dient als unveränderliche Datenbank.

App GPL 3.0

Das Software-Modul umfasst die App, welche in die nextcloud integriert werden soll. Nutzer:innen können so digitale Werke in der nextcloud sichern und bei fairregister registrieren.

Datensammlung CC-BY

Daten-Projektergebnisse als Open Data: Das Projekt wird in einer detaillierten Dokumentation beschrieben, welche unter der CC-BY Lizenz zugänglich ist.Dadurch kann die Community das Projekt nachverfolgen und auf mögliche Erkenntnisse zurückgreifen oder diese weiterentwickeln.

Blogbeiträge