Förderjahr 2021 / Projekt Call #16 / ProjektID: 5867 / Projekt: faircommons
Das faircommons Projekt steht kurz vor der Abgabe und für den fairregister Service fehlen nur noch Feinheiten.
Die Webseite zum fairregister Service umfasst die Startseite zu der Frage "Was ist fairregister?", die Bereiche "Werk suchen" und "Werk registrieren" sowie für angemeldete Nutzer:innen die Übersicht zu "Meine Werke".
Unter "Werk suchen" werden zwischenzeitlich die Werke des bisherigen Services RegisteredCommons migriert und aufgelistet. Hier kann nach registrierten Werken gesucht werden. Über den Pfeil lassen sich weitere Informationen ausklappen und unter anderem die Lizenz, unter welcher das Werk registriert wurde, einsehen. Die Werke können auch nach der Werksart und / oder Lizenz gefiltert werden.

Unter "Werk registrieren" können angemeldete Nutzer:innen ein eigenes Werk registrieren und unter einer ausgewählten Lizenz veröffentlichen.

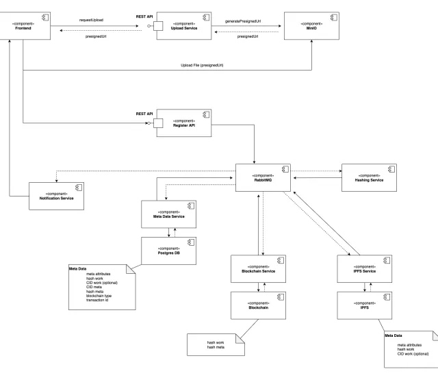
Der Registrierungs-Prozess wird in folgendem Blog-Beitrag beschrieben.
"Meine Werke" bietet eine Übersicht zu den eigenen registrierten Werken.

Dort können die Informationen zum Werk eingesehen und gegebenenfalls bearbeitet werden. Dort kann auch das Registrierungs-Zertifikat heruntergeladen werden. Dieses dient als Nachweis für die Registrierung des Werkes bei fairregister und belegt den Zeitpunkt der Urheberschaft am Werk.