Förderjahr 2021 / Projekt Call #16 / ProjektID: 5867 / Projekt: faircommons
Open Source Software bedeutet, dass der Code für alle einsehbar und offen zugänglich ist. Für die Veröffentlichung des Codes werden Dienste wie GitHub oder GitLab verwendet. Damit können Softwareprojekte entwickelt und Versionen verwaltet werden.
Das faircommons Projekt ist öffentlich im GitLab einsehbar. Im Wiki sind alle grundlegenden Informationen zu dem Projekt hinterlegt.

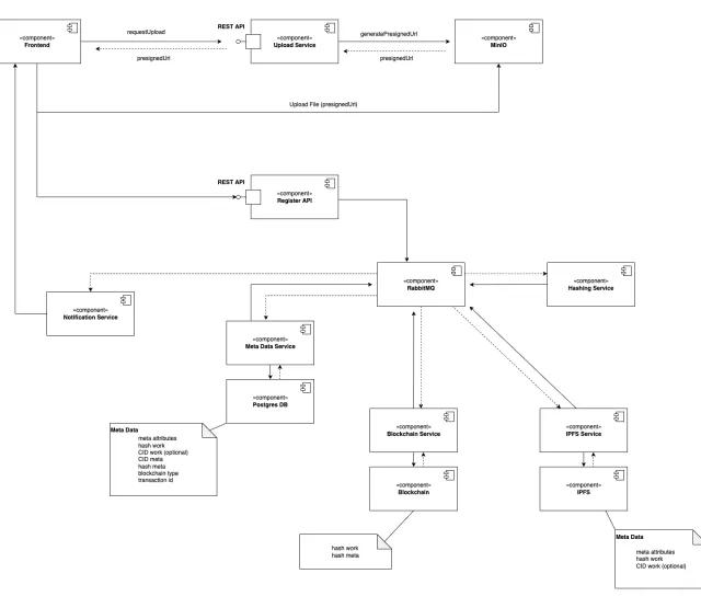
Im Repository ist der Code zu finden. Neu hinzugekommen ist unter anderem der API Service. Der API Service hilft dem Frontend mit dem Backend zu kommunizieren.
Der API Service bildet die Daten aus dem Frontend ab und übermittelt diese ans Backend. Das sieht folgendermaßen aus:
public class Asset { String title; String registrar; String description; String attribution; String publisher; String creation_date; String type; String license; String license_dual; String license_addons; String license_DALICC; String identifier; String IPFS; String NFT; String filename; String hash; String hash_sha; String hash_sha512; String revocation_date; String revocation_reason; String registration_date; String tags; String relation; String supersedes; String counter; String publishing_date; String grid; String public_certificate; String language; String visibility; Map<String, String> attributes; String customkey0; String customkey1; String customkey2; String customkey3; String customkey4; String customkey5; String customkey6; String customkey7; String customkey8; String customkey9; }
Im Frontend werden die Felder so dargestellt:

Im nächsten Schritt werden die Eingabefelder mit kleinen Fragezeichen-Buttons versehen. Bei Klick auf das jeweilige Fragezeichen öffnet sich ein Erklärtext, welcher beschreibt, welche Angaben zu machen sind und weshalb diese notwendig sind.
Am Ende steht dann hoffentlich ein Frontend, welches den User selbsterklärend durch den Registrierungsprozess leitet.