faircommons Projekt Zwischenbericht
Zwischenbericht | Call 16 | Projekt ID 5867
(23.05.2022)
Förderjahr 2021 / Projekt Call #16 / ProjektID: 5867 / Projekt: faircommons
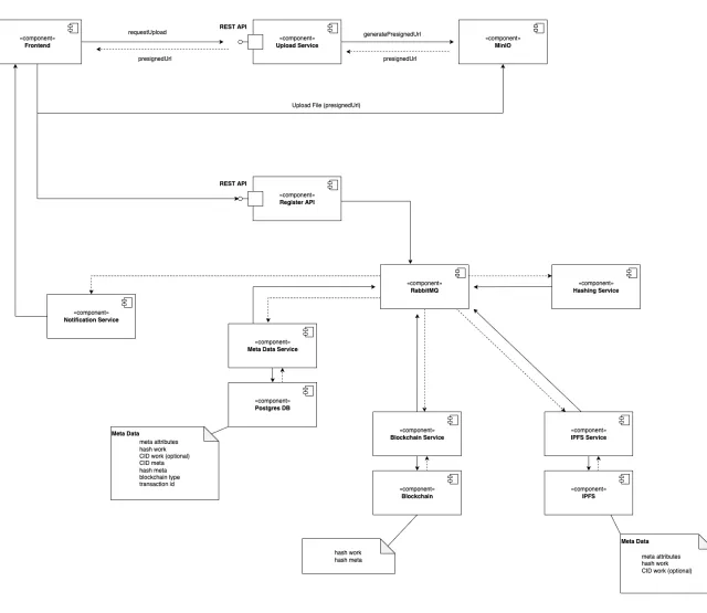
faircommons Projekt fairregister Service
Das faircommons Projekt beinhaltet die Modernisierung des Registered Commons als fairregister Service.
Hier geht's zum Projekt-Zwischenbericht.
