Förderjahr 2018 / Project Call #13 / ProjektID: 3579 / Projekt: Safing 2
Portmaster Linux Alpha
Nach noch ein paar kleinen Bugs ist die Alpha jetzt in einem soliden Stadium.
Neu dazugekommen ist in den letzten Wochen vor allem das autoupdate Feature. Jetzt ist es also einfacher Updates zu bekommen, und man muss nicht immer auf GitHub sich das Update selbst ziehen.
Windows Port
Die Optimierungen sind in vollem Gange!
Letzten Monat haben wir schon bemerkt, dass die Kernelextention auf die wir bisher zurückgegriffen haben leider nicht so einfach zu optimieren ist wie wir dachten.
Also sind wir den mühsameren Weg des selbst Bauens gegangen. Und langsam zeichnet sich bei diesem Weg das Ende ab. Wir rechnen mit einem neuen Release nächsten Monat!
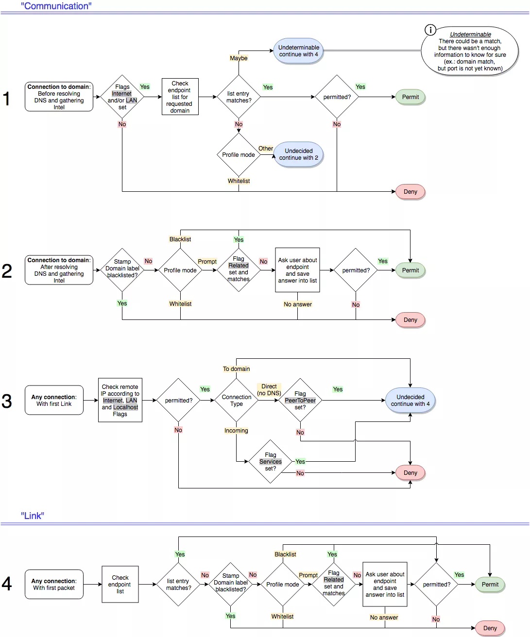
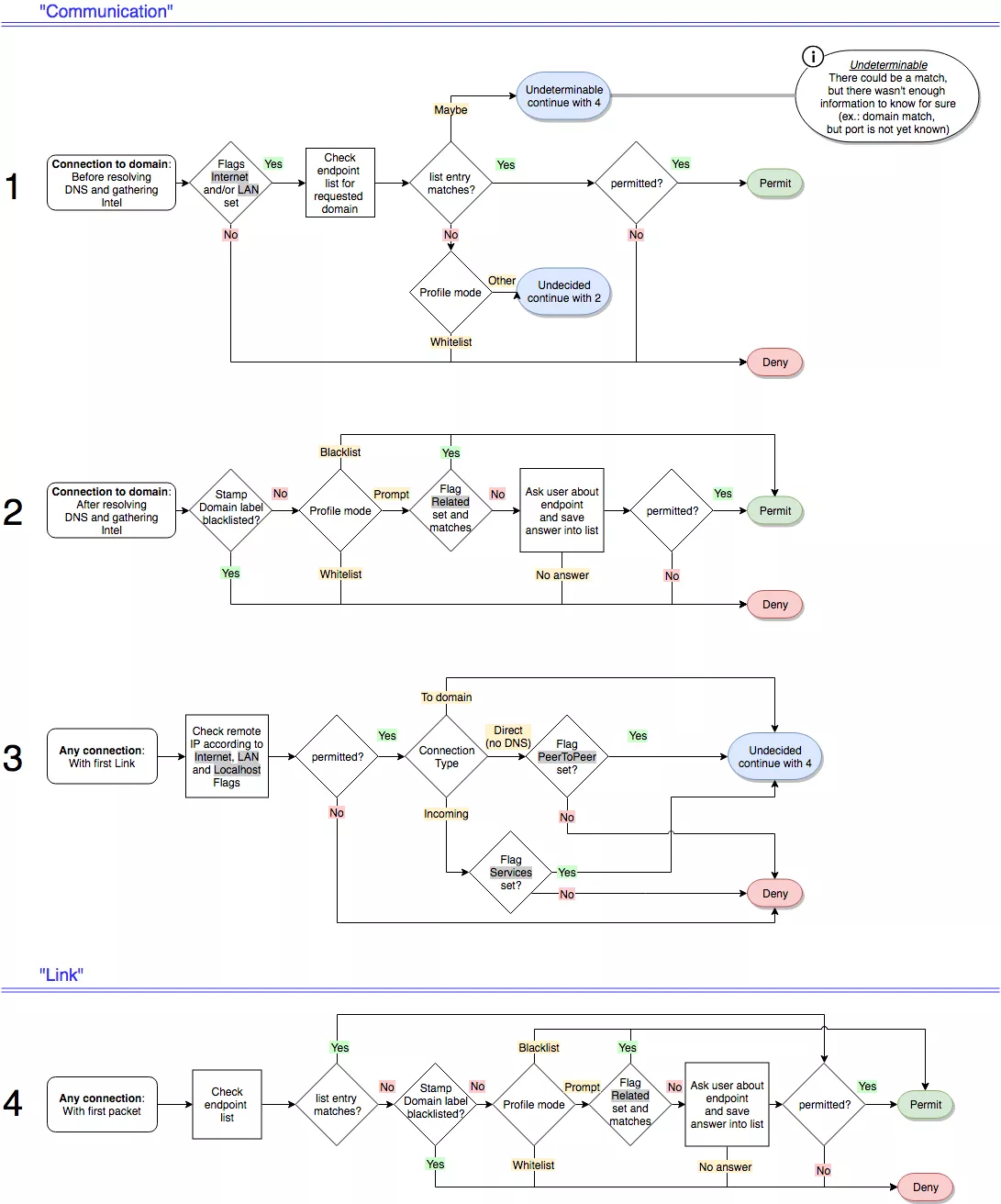
Decision Flow
Für alle die sich dafür interessieren wie der Portmaster Entscheidungen trifft, wir haben den Decision Flow überarbeitet und aktualisiert.
Die Logik ist so aufgebaut, dass der Portmaster möglichst schnell eine Entscheidung ausführen kann.
https://docs.safing.io/docs/portmaster/firewall.html#decision-flow

Feature Tour
Auch haben wir eine Feature Tour erstellt, die Einsteigern einen Überblick geben soll was wie und wo.
Podcast
Einer unserer Entwickler war Gast bei einem Privacy YouTuber (Release des Videos in den nächsten Tagen). Wir hoffen, dass sich aus dieser Kooperation ein gemeinsamer Privacy Podcast ergeben kann.
Das Ziel ist es mehr Leuten das Warum zu Privatsphäre zu beantworten. Uns gefällt sein Ansatz sehr. „Privatsphäre als Fundament, damit Meinungsfreiheit überhaupt möglich ist.“